
近日,成人导航 慢性伤口护理研究中心骨干成员江小琼在国际权威期刊《Journal of Advanced Research》(IF=11.4,综合性一区TOP)在线发表题为“Modulation of Macrophage Ferroptosis under the Guide of Infrared Thermography Promotes the Healing of Pressure Injuries”的论著。该研究揭示了压力性损伤修复过程中温度动态变化的新机制,并基于此提出一种可临床转化及居家应用的护理干预策略,为压力性损伤的精准护理干预提供了新范式。
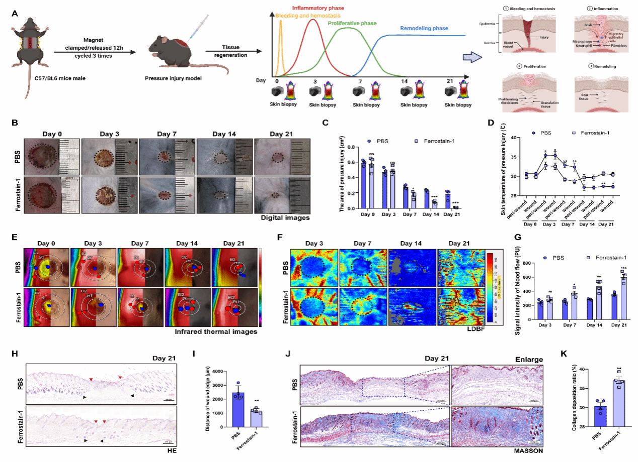
压力性损伤(旧称压疮或褥疮)是临床护理工作的重大挑战,也是老龄化社会背景下的全球性健康难题,但其修复机制及有效护理干预策略仍亟待突破。该研究应用红外热成像技术对21例临床压力性损伤患者的愈合过程进行前瞻性随访30天,分析不同愈合结局的伤口温度变化规律,并对100例临床压力性损伤患者愈合护理干预的最佳温度窗口期进行了量化。同时,为深入了解护理干预策略的内在机理,该研究结合压力性损伤小鼠模型,探讨了伤口温度与慢性炎症之间的分子关联机制,证实红外热成像技术引导的巨噬细胞铁死亡调控可有效打破炎症恶性循环,从而加速伤口组织修复。

图1 压力性损伤患者伤口红外热图像温度变化规律临床研究

图2 红外热成像技术引导的压力性损伤巨噬细胞铁死亡调控动物实验研究
近年来以成人导航 蔡福满教授为核心的团队,通过成立慢性伤口护理研究中心,打造能独立开展基础和AI研究的慢性伤口护理科研实验室,开展跨学科人才引育及科研合作,聚焦于压力性损伤机制研究和人工智能评估研究,前期已在British Journal of Dermatology(IF=11.0)、Mater Today Bio(IF=8.7)以及中华护理杂志等国内外相关权威期刊上发表20余篇有关压力性损伤发生机制及智能化护理评估等重要研究成果,论文入选中华护理学会百篇优秀论文。
该团队还积极推进科研成果转化、社会服务及人才培养工作。围绕该领域已共获10项国家发明专利和多项实用新型专利授权,并有2项发明专利实现了转化和投产。同时,该团队依托于国内第五家“国际造口治疗师学校”,自2009年至今已成功举办15期培训班,为全国32个省市自治区及港澳培养了350余名国际造口治疗师。该团队还利用科研成果反哺教学,指导学生获“挑战杯”全国大学生课外学术科技作品竞赛一等奖、浙江省大学生课外学术科技作品竞赛金奖等省部以上奖项10项。
本论著通讯作者为成人导航 药学院肖健教授、成人导航 蔡福满教授、附属第二医院周凯亮副教授,第一作者为成人导航 青年教师江小琼。
论文链接://doi.org/10.1016/j.jare.2025.04.039
